
产品分类
- 最新产品
选择我们的理由
自主研发产品,产品通过ISO9001质量管理体系认证

产品定制
定制就是不断完善大众的个性需求,研发都要通过定制实现。针对顾客独一无二的定制,根据需求的多种配置。

性能稳定
我们一直秉持一份执着和踏实,除常规制造流程检测外,还对成品和关键零部件实行严苛的长时间高温老化检验,保证产品质量的稳定。

产品经验
目前已经专业从事SF6在线监测产品生产销售与安装十五年以上经验。与厦门日立能源高压开关有限公司、无锡西门子中压、上海西门子高压、华东送变电、河南森源、江苏大全、上海思源、上海西电、山东泰开高压、新东北高压、河南平高电气等合作。

售后跟踪
一个公司的售后就是他的态度,销售期间您有任何问题我们都会第一时间为您解答维修,江阴佳灵竭诚为每一位新老客户顾客服务!不忘初心,始终如一。
关于我们
专注 、创新 、厚德 、 务实 、 为客户创造价值
体育app网页版登录系专业从事电力系统自动化产品的高新技术有限公司,主营产品有:QT-01型SF6、O2双气体传感器探头,SF6气体在线监测系统,SF6微水密度在线监测系统,局放在线监测系统,SF6气体回收装置等。自成立以来,依托各科研院校、相关设计院、电力系统相关技术人员以及公司专业技术人员,从事研究开发电力系统自动化装置,努力开拓电力系统自动化这一高新技术领域。 “以人为本、以质取胜”是公司的经营理念,以“领先科技、服务电力”为企业经营宗旨,以“开拓奋进、创新求实、团结互助、共创辉煌”为企业的精神。公司始终以市场为导向,以客户需求为中心,奋力进取,努力开拓、开发,生产更多、更好的高新科技产品,为广大用户服务。
- [23-11-01]近期完成项目华虹半导体(无锡)有限公···
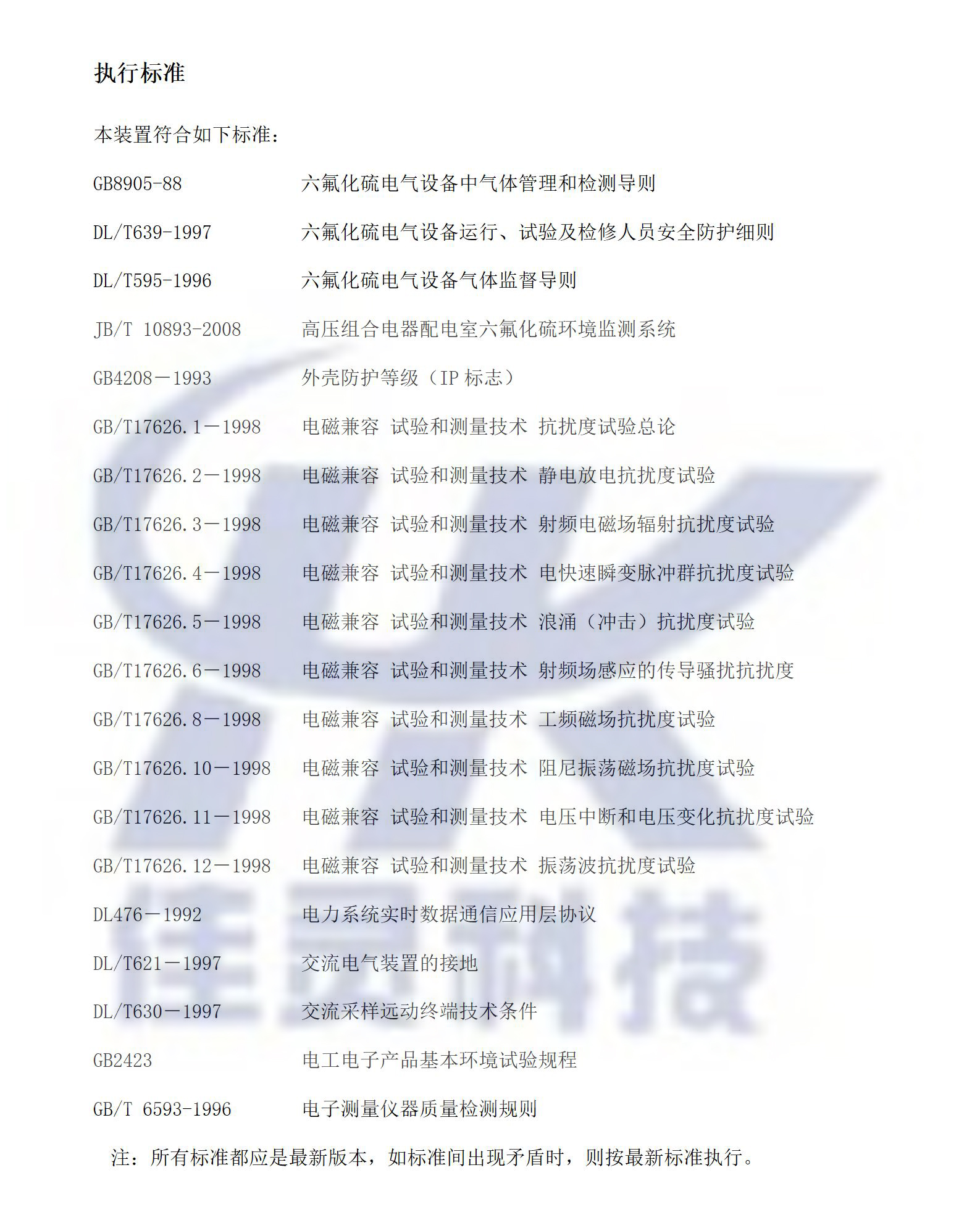
- [23-11-01]执行标准JLK-2004型SF6气体···
- [23-11-01]国家电网公司电力安全工作规程(变电站···
- [23-11-01]国家电网公司电力安全工作规程(变电站···
友情链接:
QT-01传感器探头








